Nawigacja
Home
[h]
About Us
Our Establishment
Our Vision
Our Commitment
Registration
Our Services
Defense Services
Telecommunications Services
IT Services & Solutions
Our Team
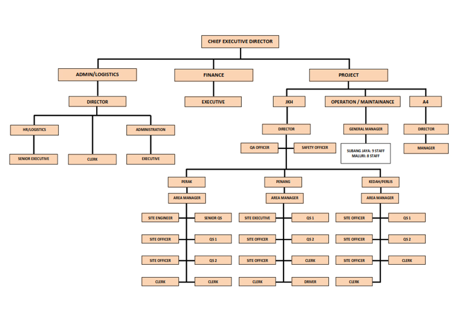
Organizational Chart
Our Strength & Expertise
Our Achievements
Gallery
Contact Us
NKS Webmail
Our Team
Organizational Chart
Our Strength & Expertise
Organizational Chart